私の大切な趣味の一つがDIY。
飽きっぽく移り気な性格なもので、一つのものを集中して作り上げてしまうよりも、ちょこちょこといろんなものに手を付けるのが好き。
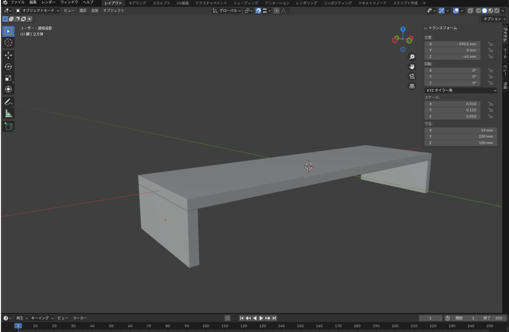
現在、おもに手掛けてるのはデスクシェルフです。こういうアホほどシンプルなもの。天板のサイズは800x230x20mmです。足の高さは10mmにしました。

私はいつも、作りたいものを設計するときはBlenderを使っています。本当はCADソフトがいいんでしょうけども、どうも性に合わず…
サイズをどうするかは迷ったのですが、「デスクシェルフ」として流通している既製品のサイズがだいたい800~1000mmだったので、それに合わせた次第です。
以下は作成風景です。

天板はウォールナット集成材の素材感をそのまま生かすべく蜜蝋ワックスのみで仕上げる予定。脚の仕上げについては考え中です。アイアン風にしてもいいし、ワトコオイル(ダークウォルナット)が余っているので、それを使ってもいいですね。
2024年12月24日、追記
んで、出来上がったのがこちらです。
結局、面倒だったので、統一感を重視し、すべてワトコオイルで仕上げました。

ウォールナット集成材にワトコオイルを使ったのは初めてだったのですが、なかなかおもしろい色味になるものですね。

▼ワトコオイルの購入はこちら(Amazonアソシエイトリンク)
※当サイトは適格販売により収入を得ています
Amazon | カンペハピオ(Kanpe Hapio) ワトコオイル ダークウォルナット W-13 1L | ワックス
カンペハピオ(Kanpe Hapio) ワトコオイル ダークウォルナット W-13 1Lがワックスストアでいつでもお買い得。当日お急ぎ便対象商品は、当日お届け可能です。アマゾン配送商品は、通常配送無料(一部除く)。


コメント